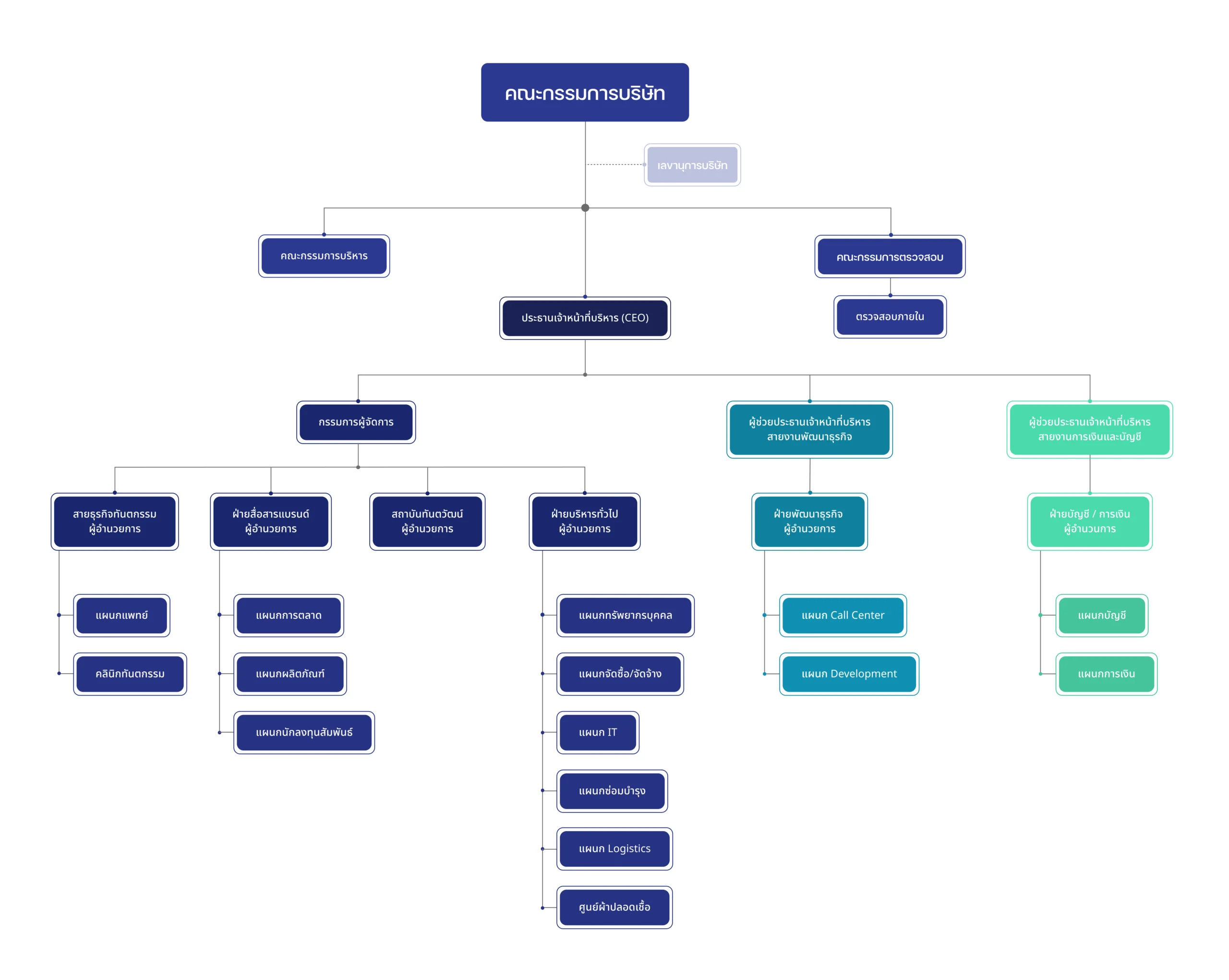
โครงสร้างองค์กร

โครงสร้างองค์กร

บริษัท แอลดีซี เด็นทัล จำกัด (มหาชน)

Inactive

Profile

นางนพเกล้า สุพรพัฒนา

กรรมการ/กรรมการบริหาร/ผู้ช่วยประธานเจ้าหน้าที่บริหาร
สายงานการเงินและบัญชี/เลขาสุการบริษัท

(วันที่ได้รับแต่งตั้งเป็นกรรมการ 28 มีนาคม 2556)

คุณวุฒิการศึกษา

  • ปริญญาโท บริหารธุรกิจมหาบัณฑิต มหาวิทยาลัยนานาชาติแสตมฟอร์ด
  • ปริญญาตรี ศิลปศาสตร์บัณฑิต มหาวิทยาลัยรามคําแหง

ประกาศนียบัตร

  • หลักสูตร Director Accreditation Program (DAP) รุ่น 109/2014
  • หลักสูตร Company Secretary Program (CSP) รุ่น 68/2016
  • หลักสูตร Fundamentals for Corporate secretaries รุ่นที่ 1/2560 สมาคมบริษัทจดทะเบียนไทย
  • หลักสูตร ADVANCES FOR CORPORATE SECRETARIES รุ่นที่1/2561 สมาคมบริษัทจดทะเบียนไทย
  • การจัดหาเงินทุนเพื่อเพิ่มมูลค่ากิจการอย่างยั่งยืนด้วยเครื่องมือตลาดทุน ตลาดหลักทรัพย์แห่งประเทศไทย
  • หลักสูตรมาตรฐานการสอบบัญชีรหัส 700(ปรับปรุง)
  • BSC- Based Strategic Plan& Action Plan
  • หลักสูตรทักษะหัวหน้างาน สถาบันเพิ่มผลผลิตแห่งชาติ
  • หลักสูตร BSC –Based Strategic Plan & Action Plan
  • การจัดทําแผนงบประมาณ

สัดส่วนการถือหุ้นในบริษัท

 –  ไม่มี  –

สัดส่วนการถือหุ้นในบริษัทของคู่สมรสและบุตรที่ยังไม่บรรลุนิติภาวะ

 –  ไม่มี  –

ประสบการณ์การทำงาน

2545-ปัจจุบัน
กรรมการ/กรรมการบริหาร/ผู้ช่วยประธานเจ้าหน้าที่บริหาร
สายงานการเงินและบัญชี/เลขานุการบริษัทบริษัท
บริษัท แอลดีซี เด็นทัล จํากัด (มหาชน)
 

บริษัทจดทะเบียนอื่น

 –  ไม่มี  –

กิจการที่ไม่ใช่บริษัทจดทะเบียน

 –  ไม่มี  –

ข้อมูลส่วนตัว

นางนพเกล้า สุพรพัฒนา

กรรมการ/กรรมการบริหาร/ผู้ช่วยประธานเจ้าหน้าที่บริหาร
สายงานการเงินและบัญชี/เลขาสุการบริษัท

(วันที่ได้รับแต่งตั้งเป็นกรรมการ 28 มีนาคม 2556)

คุณวุฒิการศึกษา

  • ปริญญาโท บริหารธุรกิจมหาบัณฑิต มหาวิทยาลัยนานาชาติแสตมฟอร์ด
  • ปริญญาตรี ศิลปศาสตร์บัณฑิต มหาวิทยาลัยรามคําแหง

ประกาศนียบัตร

  • หลักสูตร Director Accreditation Program (DAP) รุ่น 109/2014
  • หลักสูตร Company Secretary Program (CSP) รุ่น 68/2016
  • หลักสูตร Fundamentals for Corporate secretaries รุ่นที่ 1/2560 สมาคมบริษัทจดทะเบียนไทย
  • หลักสูตร ADVANCES FOR CORPORATE SECRETARIES รุ่นที่1/2561 สมาคมบริษัทจดทะเบียนไทย
  • การจัดหาเงินทุนเพื่อเพิ่มมูลค่ากิจการอย่างยั่งยืนด้วยเครื่องมือตลาดทุน ตลาดหลักทรัพย์แห่งประเทศไทย
  • หลักสูตรมาตรฐานการสอบบัญชีรหัส 700(ปรับปรุง)
  • BSC- Based Strategic Plan& Action Plan
  • หลักสูตรทักษะหัวหน้างาน สถาบันเพิ่มผลผลิตแห่งชาติ
  • หลักสูตร BSC –Based Strategic Plan & Action Plan
  • การจัดทําแผนงบประมาณ

สัดส่วนการถือหุ้นในบริษัท

 –  ไม่มี  –

สัดส่วนการถือหุ้นในบริษัทของคู่สมรสและบุตรที่ยังไม่บรรลุนิติภาวะ

 –  ไม่มี  –

ประสบการณ์การทำงาน

2545-ปัจจุบัน
กรรมการ/กรรมการบริหาร/ผู้ช่วยประธานเจ้าหน้าที่บริหาร
สายงานการเงินและบัญชี/เลขานุการบริษัทบริษัท
บริษัท แอลดีซี เด็นทัล จํากัด (มหาชน)
 

บริษัทจดทะเบียนอื่น

 –  ไม่มี  –

กิจการที่ไม่ใช่บริษัทจดทะเบียน

 –  ไม่มี  –

ข้อมูลส่วนตัว

นางนพเกล้า สุพรพัฒนา

กรรมการ/กรรมการบริหาร/ผู้ช่วยประธานเจ้าหน้าที่บริหาร
สายงานการเงินและบัญชี/เลขาสุการบริษัท

(วันที่ได้รับแต่งตั้งเป็นกรรมการ 28 มีนาคม 2556)

คุณวุฒิการศึกษา

  • ปริญญาโท บริหารธุรกิจมหาบัณฑิต มหาวิทยาลัยนานาชาติแสตมฟอร์ด
  • ปริญญาตรี ศิลปศาสตร์บัณฑิต มหาวิทยาลัยรามคําแหง

ประกาศนียบัตร

  • หลักสูตร Director Accreditation Program (DAP) รุ่น 109/2014
  • หลักสูตร Company Secretary Program (CSP) รุ่น 68/2016
  • หลักสูตร Fundamentals for Corporate secretaries รุ่นที่ 1/2560 สมาคมบริษัทจดทะเบียนไทย
  • หลักสูตร ADVANCES FOR CORPORATE SECRETARIES รุ่นที่1/2561 สมาคมบริษัทจดทะเบียนไทย
  • การจัดหาเงินทุนเพื่อเพิ่มมูลค่ากิจการอย่างยั่งยืนด้วยเครื่องมือตลาดทุน ตลาดหลักทรัพย์แห่งประเทศไทย
  • หลักสูตรมาตรฐานการสอบบัญชีรหัส 700(ปรับปรุง)
  • BSC- Based Strategic Plan& Action Plan
  • หลักสูตรทักษะหัวหน้างาน สถาบันเพิ่มผลผลิตแห่งชาติ
  • หลักสูตร BSC –Based Strategic Plan & Action Plan
  • การจัดทําแผนงบประมาณ

สัดส่วนการถือหุ้นในบริษัท

 –  ไม่มี  –

สัดส่วนการถือหุ้นในบริษัทของคู่สมรสและบุตรที่ยังไม่บรรลุนิติภาวะ

 –  ไม่มี  –

ประสบการณ์การทำงาน

2545-ปัจจุบัน
กรรมการ/กรรมการบริหาร/ผู้ช่วยประธานเจ้าหน้าที่บริหาร
สายงานการเงินและบัญชี/เลขานุการบริษัทบริษัท
บริษัท แอลดีซี เด็นทัล จํากัด (มหาชน)
 

บริษัทจดทะเบียนอื่น

 –  ไม่มี  –

กิจการที่ไม่ใช่บริษัทจดทะเบียน

 –  ไม่มี  –

Profile

นางนพเกล้า สุพรพัฒนา

กรรมการ/กรรมการบริหาร/ผู้ช่วยประธานเจ้าหน้าที่บริหาร
สายงานการเงินและบัญชี/เลขาสุการบริษัท

(วันที่ได้รับแต่งตั้งเป็นกรรมการ 28 มีนาคม 2556)

คุณวุฒิการศึกษา

  • ปริญญาโท บริหารธุรกิจมหาบัณฑิต มหาวิทยาลัยนานาชาติแสตมฟอร์ด
  • ปริญญาตรี ศิลปศาสตร์บัณฑิต มหาวิทยาลัยรามคําแหง

ประกาศนียบัตร

  • หลักสูตร Director Accreditation Program (DAP) รุ่น 109/2014
  • หลักสูตร Company Secretary Program (CSP) รุ่น 68/2016
  • หลักสูตร Fundamentals for Corporate secretaries รุ่นที่ 1/2560 สมาคมบริษัทจดทะเบียนไทย
  • หลักสูตร ADVANCES FOR CORPORATE SECRETARIES รุ่นที่1/2561 สมาคมบริษัทจดทะเบียนไทย
  • การจัดหาเงินทุนเพื่อเพิ่มมูลค่ากิจการอย่างยั่งยืนด้วยเครื่องมือตลาดทุน ตลาดหลักทรัพย์แห่งประเทศไทย
  • หลักสูตรมาตรฐานการสอบบัญชีรหัส 700(ปรับปรุง)
  • BSC- Based Strategic Plan& Action Plan
  • หลักสูตรทักษะหัวหน้างาน สถาบันเพิ่มผลผลิตแห่งชาติ
  • หลักสูตร BSC –Based Strategic Plan & Action Plan
  • การจัดทําแผนงบประมาณ

สัดส่วนการถือหุ้นในบริษัท

 –  ไม่มี  –

สัดส่วนการถือหุ้นในบริษัทของคู่สมรสและบุตรที่ยังไม่บรรลุนิติภาวะ

 –  ไม่มี  –

ประสบการณ์การทำงาน

2545-ปัจจุบัน
กรรมการ/กรรมการบริหาร/ผู้ช่วยประธานเจ้าหน้าที่บริหาร
สายงานการเงินและบัญชี/เลขานุการบริษัทบริษัท
บริษัท แอลดีซี เด็นทัล จํากัด (มหาชน)
 

บริษัทจดทะเบียนอื่น

 –  ไม่มี  –

กิจการที่ไม่ใช่บริษัทจดทะเบียน

 –  ไม่มี  –

Profile

นางนพเกล้า สุพรพัฒนา

กรรมการ/กรรมการบริหาร/ผู้ช่วยประธานเจ้าหน้าที่บริหาร
สายงานการเงินและบัญชี/เลขาสุการบริษัท

(วันที่ได้รับแต่งตั้งเป็นกรรมการ 28 มีนาคม 2556)

คุณวุฒิการศึกษา

  • ปริญญาโท บริหารธุรกิจมหาบัณฑิต มหาวิทยาลัยนานาชาติแสตมฟอร์ด
  • ปริญญาตรี ศิลปศาสตร์บัณฑิต มหาวิทยาลัยรามคําแหง

ประกาศนียบัตร

  • หลักสูตร Director Accreditation Program (DAP) รุ่น 109/2014
  • หลักสูตร Company Secretary Program (CSP) รุ่น 68/2016
  • หลักสูตร Fundamentals for Corporate secretaries รุ่นที่ 1/2560 สมาคมบริษัทจดทะเบียนไทย
  • หลักสูตร ADVANCES FOR CORPORATE SECRETARIES รุ่นที่1/2561 สมาคมบริษัทจดทะเบียนไทย
  • การจัดหาเงินทุนเพื่อเพิ่มมูลค่ากิจการอย่างยั่งยืนด้วยเครื่องมือตลาดทุน ตลาดหลักทรัพย์แห่งประเทศไทย
  • หลักสูตรมาตรฐานการสอบบัญชีรหัส 700(ปรับปรุง)
  • BSC- Based Strategic Plan& Action Plan
  • หลักสูตรทักษะหัวหน้างาน สถาบันเพิ่มผลผลิตแห่งชาติ
  • หลักสูตร BSC –Based Strategic Plan & Action Plan
  • การจัดทําแผนงบประมาณ

สัดส่วนการถือหุ้นในบริษัท

 –  ไม่มี  –

สัดส่วนการถือหุ้นในบริษัทของคู่สมรสและบุตรที่ยังไม่บรรลุนิติภาวะ

 –  ไม่มี  –

ประสบการณ์การทำงาน

2545-ปัจจุบัน
กรรมการ/กรรมการบริหาร/ผู้ช่วยประธานเจ้าหน้าที่บริหาร
สายงานการเงินและบัญชี/เลขานุการบริษัทบริษัท
บริษัท แอลดีซี เด็นทัล จํากัด (มหาชน)
 

บริษัทจดทะเบียนอื่น

 –  ไม่มี  –

กิจการที่ไม่ใช่บริษัทจดทะเบียน

 –  ไม่มี  –

ข้อมูลส่วนตัว

นางนพเกล้า สุพรพัฒนา

กรรมการ/กรรมการบริหาร/ผู้ช่วยประธานเจ้าหน้าที่บริหาร
สายงานการเงินและบัญชี/เลขาสุการบริษัท

(วันที่ได้รับแต่งตั้งเป็นกรรมการ 28 มีนาคม 2556)

คุณวุฒิการศึกษา

  • ปริญญาโท บริหารธุรกิจมหาบัณฑิต มหาวิทยาลัยนานาชาติแสตมฟอร์ด
  • ปริญญาตรี ศิลปศาสตร์บัณฑิต มหาวิทยาลัยรามคําแหง

ประกาศนียบัตร

  • หลักสูตร Director Accreditation Program (DAP) รุ่น 109/2014
  • หลักสูตร Company Secretary Program (CSP) รุ่น 68/2016
  • หลักสูตร Fundamentals for Corporate secretaries รุ่นที่ 1/2560 สมาคมบริษัทจดทะเบียนไทย
  • หลักสูตร ADVANCES FOR CORPORATE SECRETARIES รุ่นที่1/2561 สมาคมบริษัทจดทะเบียนไทย
  • การจัดหาเงินทุนเพื่อเพิ่มมูลค่ากิจการอย่างยั่งยืนด้วยเครื่องมือตลาดทุน ตลาดหลักทรัพย์แห่งประเทศไทย
  • หลักสูตรมาตรฐานการสอบบัญชีรหัส 700(ปรับปรุง)
  • BSC- Based Strategic Plan& Action Plan
  • หลักสูตรทักษะหัวหน้างาน สถาบันเพิ่มผลผลิตแห่งชาติ
  • หลักสูตร BSC –Based Strategic Plan & Action Plan
  • การจัดทําแผนงบประมาณ

สัดส่วนการถือหุ้นในบริษัท

 –  ไม่มี  –

สัดส่วนการถือหุ้นในบริษัทของคู่สมรสและบุตรที่ยังไม่บรรลุนิติภาวะ

 –  ไม่มี  –

ประสบการณ์การทำงาน

2545-ปัจจุบัน
กรรมการ/กรรมการบริหาร/ผู้ช่วยประธานเจ้าหน้าที่บริหาร
สายงานการเงินและบัญชี/เลขานุการบริษัทบริษัท
บริษัท แอลดีซี เด็นทัล จํากัด (มหาชน)
 

บริษัทจดทะเบียนอื่น

 –  ไม่มี  –

กิจการที่ไม่ใช่บริษัทจดทะเบียน

 –  ไม่มี  –

ข้อมูลส่วนตัว

นางนพเกล้า สุพรพัฒนา

กรรมการ/กรรมการบริหาร/ผู้ช่วยประธานเจ้าหน้าที่บริหาร
สายงานการเงินและบัญชี/เลขาสุการบริษัท

(วันที่ได้รับแต่งตั้งเป็นกรรมการ 28 มีนาคม 2556)

คุณวุฒิการศึกษา

  • ปริญญาโท บริหารธุรกิจมหาบัณฑิต มหาวิทยาลัยนานาชาติแสตมฟอร์ด
  • ปริญญาตรี ศิลปศาสตร์บัณฑิต มหาวิทยาลัยรามคําแหง

ประกาศนียบัตร

  • หลักสูตร Director Accreditation Program (DAP) รุ่น 109/2014
  • หลักสูตร Company Secretary Program (CSP) รุ่น 68/2016
  • หลักสูตร Fundamentals for Corporate secretaries รุ่นที่ 1/2560 สมาคมบริษัทจดทะเบียนไทย
  • หลักสูตร ADVANCES FOR CORPORATE SECRETARIES รุ่นที่1/2561 สมาคมบริษัทจดทะเบียนไทย
  • การจัดหาเงินทุนเพื่อเพิ่มมูลค่ากิจการอย่างยั่งยืนด้วยเครื่องมือตลาดทุน ตลาดหลักทรัพย์แห่งประเทศไทย
  • หลักสูตรมาตรฐานการสอบบัญชีรหัส 700(ปรับปรุง)
  • BSC- Based Strategic Plan& Action Plan
  • หลักสูตรทักษะหัวหน้างาน สถาบันเพิ่มผลผลิตแห่งชาติ
  • หลักสูตร BSC –Based Strategic Plan & Action Plan
  • การจัดทําแผนงบประมาณ

สัดส่วนการถือหุ้นในบริษัท

 –  ไม่มี  –

สัดส่วนการถือหุ้นในบริษัทของคู่สมรสและบุตรที่ยังไม่บรรลุนิติภาวะ

 –  ไม่มี  –

ประสบการณ์การทำงาน

2545-ปัจจุบัน
กรรมการ/กรรมการบริหาร/ผู้ช่วยประธานเจ้าหน้าที่บริหาร
สายงานการเงินและบัญชี/เลขานุการบริษัทบริษัท
บริษัท แอลดีซี เด็นทัล จํากัด (มหาชน)
 

บริษัทจดทะเบียนอื่น

 –  ไม่มี  –

กิจการที่ไม่ใช่บริษัทจดทะเบียน

 –  ไม่มี  –

Profile

นางนพเกล้า สุพรพัฒนา

กรรมการ/กรรมการบริหาร/ผู้ช่วยประธานเจ้าหน้าที่บริหาร
สายงานการเงินและบัญชี/เลขาสุการบริษัท

(วันที่ได้รับแต่งตั้งเป็นกรรมการ 28 มีนาคม 2556)

คุณวุฒิการศึกษา

  • ปริญญาโท บริหารธุรกิจมหาบัณฑิต มหาวิทยาลัยนานาชาติแสตมฟอร์ด
  • ปริญญาตรี ศิลปศาสตร์บัณฑิต มหาวิทยาลัยรามคําแหง

ประกาศนียบัตร

  • หลักสูตร Director Accreditation Program (DAP) รุ่น 109/2014
  • หลักสูตร Company Secretary Program (CSP) รุ่น 68/2016
  • หลักสูตร Fundamentals for Corporate secretaries รุ่นที่ 1/2560 สมาคมบริษัทจดทะเบียนไทย
  • หลักสูตร ADVANCES FOR CORPORATE SECRETARIES รุ่นที่1/2561 สมาคมบริษัทจดทะเบียนไทย
  • การจัดหาเงินทุนเพื่อเพิ่มมูลค่ากิจการอย่างยั่งยืนด้วยเครื่องมือตลาดทุน ตลาดหลักทรัพย์แห่งประเทศไทย
  • หลักสูตรมาตรฐานการสอบบัญชีรหัส 700(ปรับปรุง)
  • BSC- Based Strategic Plan& Action Plan
  • หลักสูตรทักษะหัวหน้างาน สถาบันเพิ่มผลผลิตแห่งชาติ
  • หลักสูตร BSC –Based Strategic Plan & Action Plan
  • การจัดทําแผนงบประมาณ

สัดส่วนการถือหุ้นในบริษัท

 –  ไม่มี  –

สัดส่วนการถือหุ้นในบริษัทของคู่สมรสและบุตรที่ยังไม่บรรลุนิติภาวะ

 –  ไม่มี  –

ประสบการณ์การทำงาน

2545-ปัจจุบัน
กรรมการ/กรรมการบริหาร/ผู้ช่วยประธานเจ้าหน้าที่บริหาร
สายงานการเงินและบัญชี/เลขานุการบริษัทบริษัท
บริษัท แอลดีซี เด็นทัล จํากัด (มหาชน)
 

บริษัทจดทะเบียนอื่น

 –  ไม่มี  –

กิจการที่ไม่ใช่บริษัทจดทะเบียน

 –  ไม่มี  –

Profile

นางนพเกล้า สุพรพัฒนา

กรรมการ/กรรมการบริหาร/ผู้ช่วยประธานเจ้าหน้าที่บริหาร
สายงานการเงินและบัญชี/เลขาสุการบริษัท

(วันที่ได้รับแต่งตั้งเป็นกรรมการ 28 มีนาคม 2556)

คุณวุฒิการศึกษา

  • ปริญญาโท บริหารธุรกิจมหาบัณฑิต มหาวิทยาลัยนานาชาติแสตมฟอร์ด
  • ปริญญาตรี ศิลปศาสตร์บัณฑิต มหาวิทยาลัยรามคําแหง

ประกาศนียบัตร

  • หลักสูตร Director Accreditation Program (DAP) รุ่น 109/2014
  • หลักสูตร Company Secretary Program (CSP) รุ่น 68/2016
  • หลักสูตร Fundamentals for Corporate secretaries รุ่นที่ 1/2560 สมาคมบริษัทจดทะเบียนไทย
  • หลักสูตร ADVANCES FOR CORPORATE SECRETARIES รุ่นที่1/2561 สมาคมบริษัทจดทะเบียนไทย
  • การจัดหาเงินทุนเพื่อเพิ่มมูลค่ากิจการอย่างยั่งยืนด้วยเครื่องมือตลาดทุน ตลาดหลักทรัพย์แห่งประเทศไทย
  • หลักสูตรมาตรฐานการสอบบัญชีรหัส 700(ปรับปรุง)
  • BSC- Based Strategic Plan& Action Plan
  • หลักสูตรทักษะหัวหน้างาน สถาบันเพิ่มผลผลิตแห่งชาติ
  • หลักสูตร BSC –Based Strategic Plan & Action Plan
  • การจัดทําแผนงบประมาณ

สัดส่วนการถือหุ้นในบริษัท

 –  ไม่มี  –

สัดส่วนการถือหุ้นในบริษัทของคู่สมรสและบุตรที่ยังไม่บรรลุนิติภาวะ

 –  ไม่มี  –

ประสบการณ์การทำงาน

2545-ปัจจุบัน
กรรมการ/กรรมการบริหาร/ผู้ช่วยประธานเจ้าหน้าที่บริหาร
สายงานการเงินและบัญชี/เลขานุการบริษัทบริษัท
บริษัท แอลดีซี เด็นทัล จํากัด (มหาชน)
 

บริษัทจดทะเบียนอื่น

 –  ไม่มี  –

กิจการที่ไม่ใช่บริษัทจดทะเบียน

 –  ไม่มี  –

ข้อมูลส่วนตัว

นางนพเกล้า สุพรพัฒนา

กรรมการ/กรรมการบริหาร/ผู้ช่วยประธานเจ้าหน้าที่บริหาร
สายงานการเงินและบัญชี/เลขาสุการบริษัท

(วันที่ได้รับแต่งตั้งเป็นกรรมการ 28 มีนาคม 2556)

คุณวุฒิการศึกษา

  • ปริญญาโท บริหารธุรกิจมหาบัณฑิต มหาวิทยาลัยนานาชาติแสตมฟอร์ด
  • ปริญญาตรี ศิลปศาสตร์บัณฑิต มหาวิทยาลัยรามคําแหง

ประกาศนียบัตร

  • หลักสูตร Director Accreditation Program (DAP) รุ่น 109/2014
  • หลักสูตร Company Secretary Program (CSP) รุ่น 68/2016
  • หลักสูตร Fundamentals for Corporate secretaries รุ่นที่ 1/2560 สมาคมบริษัทจดทะเบียนไทย
  • หลักสูตร ADVANCES FOR CORPORATE SECRETARIES รุ่นที่1/2561 สมาคมบริษัทจดทะเบียนไทย
  • การจัดหาเงินทุนเพื่อเพิ่มมูลค่ากิจการอย่างยั่งยืนด้วยเครื่องมือตลาดทุน ตลาดหลักทรัพย์แห่งประเทศไทย
  • หลักสูตรมาตรฐานการสอบบัญชีรหัส 700(ปรับปรุง)
  • BSC- Based Strategic Plan& Action Plan
  • หลักสูตรทักษะหัวหน้างาน สถาบันเพิ่มผลผลิตแห่งชาติ
  • หลักสูตร BSC –Based Strategic Plan & Action Plan
  • การจัดทําแผนงบประมาณ

สัดส่วนการถือหุ้นในบริษัท

 –  ไม่มี  –

สัดส่วนการถือหุ้นในบริษัทของคู่สมรสและบุตรที่ยังไม่บรรลุนิติภาวะ

 –  ไม่มี  –

ประสบการณ์การทำงาน

2545-ปัจจุบัน
กรรมการ/กรรมการบริหาร/ผู้ช่วยประธานเจ้าหน้าที่บริหาร
สายงานการเงินและบัญชี/เลขานุการบริษัทบริษัท
บริษัท แอลดีซี เด็นทัล จํากัด (มหาชน)
 

บริษัทจดทะเบียนอื่น

 –  ไม่มี  –

กิจการที่ไม่ใช่บริษัทจดทะเบียน

 –  ไม่มี  –

ข้อมูลส่วนตัว

นางนพเกล้า สุพรพัฒนา

กรรมการ/กรรมการบริหาร/ผู้ช่วยประธานเจ้าหน้าที่บริหาร
สายงานการเงินและบัญชี/เลขาสุการบริษัท

(วันที่ได้รับแต่งตั้งเป็นกรรมการ 28 มีนาคม 2556)

คุณวุฒิการศึกษา

  • ปริญญาโท บริหารธุรกิจมหาบัณฑิต มหาวิทยาลัยนานาชาติแสตมฟอร์ด
  • ปริญญาตรี ศิลปศาสตร์บัณฑิต มหาวิทยาลัยรามคําแหง

ประกาศนียบัตร

  • หลักสูตร Director Accreditation Program (DAP) รุ่น 109/2014
  • หลักสูตร Company Secretary Program (CSP) รุ่น 68/2016
  • หลักสูตร Fundamentals for Corporate secretaries รุ่นที่ 1/2560 สมาคมบริษัทจดทะเบียนไทย
  • หลักสูตร ADVANCES FOR CORPORATE SECRETARIES รุ่นที่1/2561 สมาคมบริษัทจดทะเบียนไทย
  • การจัดหาเงินทุนเพื่อเพิ่มมูลค่ากิจการอย่างยั่งยืนด้วยเครื่องมือตลาดทุน ตลาดหลักทรัพย์แห่งประเทศไทย
  • หลักสูตรมาตรฐานการสอบบัญชีรหัส 700(ปรับปรุง)
  • BSC- Based Strategic Plan& Action Plan
  • หลักสูตรทักษะหัวหน้างาน สถาบันเพิ่มผลผลิตแห่งชาติ
  • หลักสูตร BSC –Based Strategic Plan & Action Plan
  • การจัดทําแผนงบประมาณ

สัดส่วนการถือหุ้นในบริษัท

 –  ไม่มี  –

สัดส่วนการถือหุ้นในบริษัทของคู่สมรสและบุตรที่ยังไม่บรรลุนิติภาวะ

 –  ไม่มี  –

ประสบการณ์การทำงาน

2545-ปัจจุบัน
กรรมการ/กรรมการบริหาร/ผู้ช่วยประธานเจ้าหน้าที่บริหาร
สายงานการเงินและบัญชี/เลขานุการบริษัทบริษัท
บริษัท แอลดีซี เด็นทัล จํากัด (มหาชน)
 

บริษัทจดทะเบียนอื่น

 –  ไม่มี  –

กิจการที่ไม่ใช่บริษัทจดทะเบียน

 –  ไม่มี  –

Profile

นางนพเกล้า สุพรพัฒนา

กรรมการ/กรรมการบริหาร/ผู้ช่วยประธานเจ้าหน้าที่บริหาร
สายงานการเงินและบัญชี/เลขาสุการบริษัท

(วันที่ได้รับแต่งตั้งเป็นกรรมการ 28 มีนาคม 2556)

คุณวุฒิการศึกษา

  • ปริญญาโท บริหารธุรกิจมหาบัณฑิต มหาวิทยาลัยนานาชาติแสตมฟอร์ด
  • ปริญญาตรี ศิลปศาสตร์บัณฑิต มหาวิทยาลัยรามคําแหง

ประกาศนียบัตร

  • หลักสูตร Director Accreditation Program (DAP) รุ่น 109/2014
  • หลักสูตร Company Secretary Program (CSP) รุ่น 68/2016
  • หลักสูตร Fundamentals for Corporate secretaries รุ่นที่ 1/2560 สมาคมบริษัทจดทะเบียนไทย
  • หลักสูตร ADVANCES FOR CORPORATE SECRETARIES รุ่นที่1/2561 สมาคมบริษัทจดทะเบียนไทย
  • การจัดหาเงินทุนเพื่อเพิ่มมูลค่ากิจการอย่างยั่งยืนด้วยเครื่องมือตลาดทุน ตลาดหลักทรัพย์แห่งประเทศไทย
  • หลักสูตรมาตรฐานการสอบบัญชีรหัส 700(ปรับปรุง)
  • BSC- Based Strategic Plan& Action Plan
  • หลักสูตรทักษะหัวหน้างาน สถาบันเพิ่มผลผลิตแห่งชาติ
  • หลักสูตร BSC –Based Strategic Plan & Action Plan
  • การจัดทําแผนงบประมาณ

สัดส่วนการถือหุ้นในบริษัท

 –  ไม่มี  –

สัดส่วนการถือหุ้นในบริษัทของคู่สมรสและบุตรที่ยังไม่บรรลุนิติภาวะ

 –  ไม่มี  –

ประสบการณ์การทำงาน

2545-ปัจจุบัน
กรรมการ/กรรมการบริหาร/ผู้ช่วยประธานเจ้าหน้าที่บริหาร
สายงานการเงินและบัญชี/เลขานุการบริษัทบริษัท
บริษัท แอลดีซี เด็นทัล จํากัด (มหาชน)
 

บริษัทจดทะเบียนอื่น

 –  ไม่มี  –

กิจการที่ไม่ใช่บริษัทจดทะเบียน

 –  ไม่มี  –

ข้อมูลส่วนตัว

นางนพเกล้า สุพรพัฒนา

กรรมการ/กรรมการบริหาร/ผู้ช่วยประธานเจ้าหน้าที่บริหาร
สายงานการเงินและบัญชี/เลขาสุการบริษัท

(วันที่ได้รับแต่งตั้งเป็นกรรมการ 28 มีนาคม 2556)

คุณวุฒิการศึกษา

  • ปริญญาโท บริหารธุรกิจมหาบัณฑิต มหาวิทยาลัยนานาชาติแสตมฟอร์ด
  • ปริญญาตรี ศิลปศาสตร์บัณฑิต มหาวิทยาลัยรามคําแหง

ประกาศนียบัตร

  • หลักสูตร Director Accreditation Program (DAP) รุ่น 109/2014
  • หลักสูตร Company Secretary Program (CSP) รุ่น 68/2016
  • หลักสูตร Fundamentals for Corporate secretaries รุ่นที่ 1/2560 สมาคมบริษัทจดทะเบียนไทย
  • หลักสูตร ADVANCES FOR CORPORATE SECRETARIES รุ่นที่1/2561 สมาคมบริษัทจดทะเบียนไทย
  • การจัดหาเงินทุนเพื่อเพิ่มมูลค่ากิจการอย่างยั่งยืนด้วยเครื่องมือตลาดทุน ตลาดหลักทรัพย์แห่งประเทศไทย
  • หลักสูตรมาตรฐานการสอบบัญชีรหัส 700(ปรับปรุง)
  • BSC- Based Strategic Plan& Action Plan
  • หลักสูตรทักษะหัวหน้างาน สถาบันเพิ่มผลผลิตแห่งชาติ
  • หลักสูตร BSC –Based Strategic Plan & Action Plan
  • การจัดทําแผนงบประมาณ

สัดส่วนการถือหุ้นในบริษัท

 –  ไม่มี  –

สัดส่วนการถือหุ้นในบริษัทของคู่สมรสและบุตรที่ยังไม่บรรลุนิติภาวะ

 –  ไม่มี  –

ประสบการณ์การทำงาน

2545-ปัจจุบัน
กรรมการ/กรรมการบริหาร/ผู้ช่วยประธานเจ้าหน้าที่บริหาร
สายงานการเงินและบัญชี/เลขานุการบริษัทบริษัท
บริษัท แอลดีซี เด็นทัล จํากัด (มหาชน)
 

บริษัทจดทะเบียนอื่น

 –  ไม่มี  –

กิจการที่ไม่ใช่บริษัทจดทะเบียน

 –  ไม่มี  –

Profile

นางนพเกล้า สุพรพัฒนา

กรรมการ/กรรมการบริหาร/ผู้ช่วยประธานเจ้าหน้าที่บริหาร
สายงานการเงินและบัญชี/เลขาสุการบริษัท

(วันที่ได้รับแต่งตั้งเป็นกรรมการ 28 มีนาคม 2556)

คุณวุฒิการศึกษา

  • ปริญญาโท บริหารธุรกิจมหาบัณฑิต มหาวิทยาลัยนานาชาติแสตมฟอร์ด
  • ปริญญาตรี ศิลปศาสตร์บัณฑิต มหาวิทยาลัยรามคําแหง

ประกาศนียบัตร

  • หลักสูตร Director Accreditation Program (DAP) รุ่น 109/2014
  • หลักสูตร Company Secretary Program (CSP) รุ่น 68/2016
  • หลักสูตร Fundamentals for Corporate secretaries รุ่นที่ 1/2560 สมาคมบริษัทจดทะเบียนไทย
  • หลักสูตร ADVANCES FOR CORPORATE SECRETARIES รุ่นที่1/2561 สมาคมบริษัทจดทะเบียนไทย
  • การจัดหาเงินทุนเพื่อเพิ่มมูลค่ากิจการอย่างยั่งยืนด้วยเครื่องมือตลาดทุน ตลาดหลักทรัพย์แห่งประเทศไทย
  • หลักสูตรมาตรฐานการสอบบัญชีรหัส 700(ปรับปรุง)
  • BSC- Based Strategic Plan& Action Plan
  • หลักสูตรทักษะหัวหน้างาน สถาบันเพิ่มผลผลิตแห่งชาติ
  • หลักสูตร BSC –Based Strategic Plan & Action Plan
  • การจัดทําแผนงบประมาณ

สัดส่วนการถือหุ้นในบริษัท

 –  ไม่มี  –

สัดส่วนการถือหุ้นในบริษัทของคู่สมรสและบุตรที่ยังไม่บรรลุนิติภาวะ

 –  ไม่มี  –

ประสบการณ์การทำงาน

2545-ปัจจุบัน
กรรมการ/กรรมการบริหาร/ผู้ช่วยประธานเจ้าหน้าที่บริหาร
สายงานการเงินและบัญชี/เลขานุการบริษัทบริษัท
บริษัท แอลดีซี เด็นทัล จํากัด (มหาชน)
 

บริษัทจดทะเบียนอื่น

 –  ไม่มี  –

กิจการที่ไม่ใช่บริษัทจดทะเบียน

 –  ไม่มี  –

ข้อมูลส่วนตัว

นางนพเกล้า สุพรพัฒนา

กรรมการ/กรรมการบริหาร/ผู้ช่วยประธานเจ้าหน้าที่บริหาร
สายงานการเงินและบัญชี/เลขาสุการบริษัท

(วันที่ได้รับแต่งตั้งเป็นกรรมการ 28 มีนาคม 2556)

คุณวุฒิการศึกษา

  • ปริญญาโท บริหารธุรกิจมหาบัณฑิต มหาวิทยาลัยนานาชาติแสตมฟอร์ด
  • ปริญญาตรี ศิลปศาสตร์บัณฑิต มหาวิทยาลัยรามคําแหง

ประกาศนียบัตร

  • หลักสูตร Director Accreditation Program (DAP) รุ่น 109/2014
  • หลักสูตร Company Secretary Program (CSP) รุ่น 68/2016
  • หลักสูตร Fundamentals for Corporate secretaries รุ่นที่ 1/2560 สมาคมบริษัทจดทะเบียนไทย
  • หลักสูตร ADVANCES FOR CORPORATE SECRETARIES รุ่นที่1/2561 สมาคมบริษัทจดทะเบียนไทย
  • การจัดหาเงินทุนเพื่อเพิ่มมูลค่ากิจการอย่างยั่งยืนด้วยเครื่องมือตลาดทุน ตลาดหลักทรัพย์แห่งประเทศไทย
  • หลักสูตรมาตรฐานการสอบบัญชีรหัส 700(ปรับปรุง)
  • BSC- Based Strategic Plan& Action Plan
  • หลักสูตรทักษะหัวหน้างาน สถาบันเพิ่มผลผลิตแห่งชาติ
  • หลักสูตร BSC –Based Strategic Plan & Action Plan
  • การจัดทําแผนงบประมาณ

สัดส่วนการถือหุ้นในบริษัท

 –  ไม่มี  –

สัดส่วนการถือหุ้นในบริษัทของคู่สมรสและบุตรที่ยังไม่บรรลุนิติภาวะ

 –  ไม่มี  –

ประสบการณ์การทำงาน

2545-ปัจจุบัน
กรรมการ/กรรมการบริหาร/ผู้ช่วยประธานเจ้าหน้าที่บริหาร
สายงานการเงินและบัญชี/เลขานุการบริษัทบริษัท
บริษัท แอลดีซี เด็นทัล จํากัด (มหาชน)
 

บริษัทจดทะเบียนอื่น

 –  ไม่มี  –

กิจการที่ไม่ใช่บริษัทจดทะเบียน

 –  ไม่มี  –

Profile

นางนพเกล้า สุพรพัฒนา

กรรมการ/กรรมการบริหาร/ผู้ช่วยประธานเจ้าหน้าที่บริหาร
สายงานการเงินและบัญชี/เลขาสุการบริษัท

(วันที่ได้รับแต่งตั้งเป็นกรรมการ 28 มีนาคม 2556)

คุณวุฒิการศึกษา

  • ปริญญาโท บริหารธุรกิจมหาบัณฑิต มหาวิทยาลัยนานาชาติแสตมฟอร์ด
  • ปริญญาตรี ศิลปศาสตร์บัณฑิต มหาวิทยาลัยรามคําแหง

ประกาศนียบัตร

  • หลักสูตร Director Accreditation Program (DAP) รุ่น 109/2014
  • หลักสูตร Company Secretary Program (CSP) รุ่น 68/2016
  • หลักสูตร Fundamentals for Corporate secretaries รุ่นที่ 1/2560 สมาคมบริษัทจดทะเบียนไทย
  • หลักสูตร ADVANCES FOR CORPORATE SECRETARIES รุ่นที่1/2561 สมาคมบริษัทจดทะเบียนไทย
  • การจัดหาเงินทุนเพื่อเพิ่มมูลค่ากิจการอย่างยั่งยืนด้วยเครื่องมือตลาดทุน ตลาดหลักทรัพย์แห่งประเทศไทย
  • หลักสูตรมาตรฐานการสอบบัญชีรหัส 700(ปรับปรุง)
  • BSC- Based Strategic Plan& Action Plan
  • หลักสูตรทักษะหัวหน้างาน สถาบันเพิ่มผลผลิตแห่งชาติ
  • หลักสูตร BSC –Based Strategic Plan & Action Plan
  • การจัดทําแผนงบประมาณ

สัดส่วนการถือหุ้นในบริษัท

 –  ไม่มี  –

สัดส่วนการถือหุ้นในบริษัทของคู่สมรสและบุตรที่ยังไม่บรรลุนิติภาวะ

 –  ไม่มี  –

ประสบการณ์การทำงาน

2545-ปัจจุบัน
กรรมการ/กรรมการบริหาร/ผู้ช่วยประธานเจ้าหน้าที่บริหาร
สายงานการเงินและบัญชี/เลขานุการบริษัทบริษัท
บริษัท แอลดีซี เด็นทัล จํากัด (มหาชน)
 

บริษัทจดทะเบียนอื่น

 –  ไม่มี  –

กิจการที่ไม่ใช่บริษัทจดทะเบียน

 –  ไม่มี  –

Profile

นางนพเกล้า สุพรพัฒนา

กรรมการ/กรรมการบริหาร/ผู้ช่วยประธานเจ้าหน้าที่บริหาร
สายงานการเงินและบัญชี/เลขาสุการบริษัท

(วันที่ได้รับแต่งตั้งเป็นกรรมการ 28 มีนาคม 2556)

คุณวุฒิการศึกษา

  • ปริญญาโท บริหารธุรกิจมหาบัณฑิต มหาวิทยาลัยนานาชาติแสตมฟอร์ด
  • ปริญญาตรี ศิลปศาสตร์บัณฑิต มหาวิทยาลัยรามคําแหง

ประกาศนียบัตร

  • หลักสูตร Director Accreditation Program (DAP) รุ่น 109/2014
  • หลักสูตร Company Secretary Program (CSP) รุ่น 68/2016
  • หลักสูตร Fundamentals for Corporate secretaries รุ่นที่ 1/2560 สมาคมบริษัทจดทะเบียนไทย
  • หลักสูตร ADVANCES FOR CORPORATE SECRETARIES รุ่นที่1/2561 สมาคมบริษัทจดทะเบียนไทย
  • การจัดหาเงินทุนเพื่อเพิ่มมูลค่ากิจการอย่างยั่งยืนด้วยเครื่องมือตลาดทุน ตลาดหลักทรัพย์แห่งประเทศไทย
  • หลักสูตรมาตรฐานการสอบบัญชีรหัส 700(ปรับปรุง)
  • BSC- Based Strategic Plan& Action Plan
  • หลักสูตรทักษะหัวหน้างาน สถาบันเพิ่มผลผลิตแห่งชาติ
  • หลักสูตร BSC –Based Strategic Plan & Action Plan
  • การจัดทําแผนงบประมาณ

สัดส่วนการถือหุ้นในบริษัท

 –  ไม่มี  –

สัดส่วนการถือหุ้นในบริษัทของคู่สมรสและบุตรที่ยังไม่บรรลุนิติภาวะ

 –  ไม่มี  –

ประสบการณ์การทำงาน

2545-ปัจจุบัน
กรรมการ/กรรมการบริหาร/ผู้ช่วยประธานเจ้าหน้าที่บริหาร
สายงานการเงินและบัญชี/เลขานุการบริษัทบริษัท
บริษัท แอลดีซี เด็นทัล จํากัด (มหาชน)
 

บริษัทจดทะเบียนอื่น

 –  ไม่มี  –

กิจการที่ไม่ใช่บริษัทจดทะเบียน

 –  ไม่มี  –

ข้อมูลส่วนตัว

นางนพเกล้า สุพรพัฒนา

กรรมการ/กรรมการบริหาร/ผู้ช่วยประธานเจ้าหน้าที่บริหาร
สายงานการเงินและบัญชี/เลขาสุการบริษัท

(วันที่ได้รับแต่งตั้งเป็นกรรมการ 28 มีนาคม 2556)

คุณวุฒิการศึกษา

  • ปริญญาโท บริหารธุรกิจมหาบัณฑิต มหาวิทยาลัยนานาชาติแสตมฟอร์ด
  • ปริญญาตรี ศิลปศาสตร์บัณฑิต มหาวิทยาลัยรามคําแหง

ประกาศนียบัตร

  • หลักสูตร Director Accreditation Program (DAP) รุ่น 109/2014
  • หลักสูตร Company Secretary Program (CSP) รุ่น 68/2016
  • หลักสูตร Fundamentals for Corporate secretaries รุ่นที่ 1/2560 สมาคมบริษัทจดทะเบียนไทย
  • หลักสูตร ADVANCES FOR CORPORATE SECRETARIES รุ่นที่1/2561 สมาคมบริษัทจดทะเบียนไทย
  • การจัดหาเงินทุนเพื่อเพิ่มมูลค่ากิจการอย่างยั่งยืนด้วยเครื่องมือตลาดทุน ตลาดหลักทรัพย์แห่งประเทศไทย
  • หลักสูตรมาตรฐานการสอบบัญชีรหัส 700(ปรับปรุง)
  • BSC- Based Strategic Plan& Action Plan
  • หลักสูตรทักษะหัวหน้างาน สถาบันเพิ่มผลผลิตแห่งชาติ
  • หลักสูตร BSC –Based Strategic Plan & Action Plan
  • การจัดทําแผนงบประมาณ

สัดส่วนการถือหุ้นในบริษัท

 –  ไม่มี  –

สัดส่วนการถือหุ้นในบริษัทของคู่สมรสและบุตรที่ยังไม่บรรลุนิติภาวะ

 –  ไม่มี  –

ประสบการณ์การทำงาน

2545-ปัจจุบัน
กรรมการ/กรรมการบริหาร/ผู้ช่วยประธานเจ้าหน้าที่บริหาร
สายงานการเงินและบัญชี/เลขานุการบริษัทบริษัท
บริษัท แอลดีซี เด็นทัล จํากัด (มหาชน)
 

บริษัทจดทะเบียนอื่น

 –  ไม่มี  –

กิจการที่ไม่ใช่บริษัทจดทะเบียน

 –  ไม่มี  –

Profile

นางสาวสิริลักษณ์ ตั้งบริรักษ์

กรรมการ/กรรมการบริหาร/กรรมการความเสี่ยง/
ผู้ช่วยประธานนเจ้าหน้าที่บริหาร สายงานพัฒนาธุรกิจ

(วันที่ได้รับแต่งตั้งเป็นกรรมการ 28 มีนาคม 2556)

คุณวุฒิการศึกษา

  • ปริญญาตรี ศิลปศาสตรบัณฑิต สาขาวิชาสื่อสารมวลชน มหาวิทยาลัยรามคําแหง

ประกาศนียบัตร

  • Director Accreditation Program (DAP) รุ่น 110/2014
  • สร้างสรรค์กลยุทธ์การตลาดสู่ความสําเร็จ Formulating Marketing Strategies
  • Digital & Loyalty Marketing for Management
  • Brand SME 4.0
  • CEO Branding
  • CRM & CEM For Thailand SME 4.0

สัดส่วนการถือหุ้นในบริษัท

0.03%

สัดส่วนการถือหุ้นในบริษัทของคู่สมรสและบุตรที่ยังไม่บรรลุนิติภาวะ

50.04%

ประสบการณ์การทำงาน

2556-ปัจจุบัน
กรรมการ/ กรรมการบริหาร/ผู้ช่วยประธานเจ้าหน้าที่บริหาร สายงานพัฒนาธุรกิจ
บริษัท แอลดีซี เด็นทัล จํากัด (มหาชน)
 

บริษัทจดทะเบียนอื่น

 –  ไม่มี  –

กิจการที่ไม่ใช่บริษัทจดทะเบียน

2560-ปัจจุบัน
กรรมการ 
บริษัท เลิฟแฮนด์ พร็อพเพอร์ตี้

ข้อมูลส่วนตัว

นางสาวสิริลักษณ์ ตั้งบริรักษ์

กรรมการ/กรรมการบริหาร/กรรมการความเสี่ยง/
ผู้ช่วยประธานนเจ้าหน้าที่บริหาร สายงานพัฒนาธุรกิจ

(วันที่ได้รับแต่งตั้งเป็นกรรมการ 28 มีนาคม 2556)

คุณวุฒิการศึกษา

  • ปริญญาตรี ศิลปศาสตรบัณฑิต สาขาวิชาสื่อสารมวลชน มหาวิทยาลัยรามคําแหง

ประกาศนียบัตร

  • Director Accreditation Program (DAP) รุ่น 110/2014
  • สร้างสรรค์กลยุทธ์การตลาดสู่ความสําเร็จ Formulating Marketing Strategies
  • Digital & Loyalty Marketing for Management
  • Brand SME 4.0
  • CEO Branding
  • CRM & CEM For Thailand SME 4.0

สัดส่วนการถือหุ้นในบริษัท

0.03%

สัดส่วนการถือหุ้นในบริษัทของคู่สมรสและบุตรที่ยังไม่บรรลุนิติภาวะ

50.04%

ประสบการณ์การทำงาน

2556-ปัจจุบัน
กรรมการ/ กรรมการบริหาร/ผู้ช่วยประธานเจ้าหน้าที่บริหาร สายงานพัฒนาธุรกิจ
บริษัท แอลดีซี เด็นทัล จํากัด (มหาชน)
 

บริษัทจดทะเบียนอื่น

 –  ไม่มี  –

กิจการที่ไม่ใช่บริษัทจดทะเบียน

2560-ปัจจุบัน
กรรมการ 
บริษัท เลิฟแฮนด์ พร็อพเพอร์ตี้

Profile

นางสาวพลับพลา ดาทอง

กรรมการ/กรรมการบริหาร/กรรมการผู้จัดการ

(วันที่ได้รับแต่งตั้งเป็นกรรมการ 28 มีนาคม 2556)

คุณวุฒิการศึกษา

  • ปริญญาตรี ศิลปศาสตร์บัณฑิต มหาวิทยาลัยราชภัฎนครปฐม

ประกาศนียบัตร

  • หลักสูตร Director Accreditation Program (DAP) รุ่นที่ 110/2014
  • หลักสูตรทักษะหัวหน้างาน สถาบันเพิ่มผลผลิตแห่งชาต
  • หลักสูตร BSC –Based Strategic Plan & Action Plan
  • หลักสูตรส่งเสริมพัฒนาธุรกิจแฟรนไชส์สู่ระบบมาตรฐานสากล

สัดส่วนการถือหุ้นในบริษัท

 –  ไม่มี  –

สัดส่วนการถือหุ้นในบริษัทของคู่สมรสและบุตรที่ยังไม่บรรลุนิติภาวะ

 –  ไม่มี  –

ประสบการณ์การทำงาน

2559-ปัจจุบัน
กรรมการ/กรรมการบริหาร/กรรมการผู้จัดการ
บริษัท แอลดีซี เด็นทัล จํากัด (มหาชน)
 

บริษัทจดทะเบียนอื่น

 –  ไม่มี  –

กิจการที่ไม่ใช่บริษัทจดทะเบียน

 –  ไม่มี  –

ข้อมูลส่วนตัว

นางสาวพลับพลา ดาทอง

กรรมการ/กรรมการบริหาร/กรรมการผู้จัดการ

(วันที่ได้รับแต่งตั้งเป็นกรรมการ 28 มีนาคม 2556)

คุณวุฒิการศึกษา

  • ปริญญาตรี ศิลปศาสตร์บัณฑิต มหาวิทยาลัยราชภัฎนครปฐม

ประกาศนียบัตร

  • หลักสูตร Director Accreditation Program (DAP) รุ่นที่ 110/2014
  • หลักสูตรทักษะหัวหน้างาน สถาบันเพิ่มผลผลิตแห่งชาต
  • หลักสูตร BSC –Based Strategic Plan & Action Plan
  • หลักสูตรส่งเสริมพัฒนาธุรกิจแฟรนไชส์สู่ระบบมาตรฐานสากล

สัดส่วนการถือหุ้นในบริษัท

 –  ไม่มี  –

สัดส่วนการถือหุ้นในบริษัทของคู่สมรสและบุตรที่ยังไม่บรรลุนิติภาวะ

 –  ไม่มี  –

ประสบการณ์การทำงาน

2559-ปัจจุบัน
กรรมการ/กรรมการบริหาร/กรรมการผู้จัดการ
บริษัท แอลดีซี เด็นทัล จํากัด (มหาชน)
 

บริษัทจดทะเบียนอื่น

 –  ไม่มี  –

กิจการที่ไม่ใช่บริษัทจดทะเบียน

 –  ไม่มี  –

Profile

นายอมรศักดิ์ แดงแสงทอง

กรรมการอิสระ/กรรมการตรวจสอบ

(วันที่ได้รับแต่งตั้งเป็นกรรมการ 20 เมษายน 2565)

คุณวุฒิการศึกษา

  • ปริญญาตรีนิติศาสตร์บัณฑิต จุฬาลงกรณ์มหาวิทยาลัย
  • วุฒิบัตร Mini Master in HR Management คณะเศรษฐศาสตร์ จุฬาลงกรณ์มหาวิทยาลัย

ประกาศนียบัตร

  • หลักสูตร Director Accreditation Program (DAP) รุ่นที่ 196/2022

สัดส่วนการถือหุ้นในบริษัท

 –  ไม่มี  –

สัดส่วนการถือหุ้นในบริษัทของคู่สมรสและบุตรที่ยังไม่บรรลุนิติภาวะ

 –  ไม่มี  –

ประสบการณ์การทำงาน

2559-ปัจจุบัน
กรรมการอิสระ/กรรมการตรวจสอบ
บริษัท แอลดีซี เด็นทัล จํากัด (มหาชน)
 

บริษัทจดทะเบียนอื่น

 –  ไม่มี  –

กิจการที่ไม่ใช่บริษัทจดทะเบียน

2557–ปัจจุบัน
รองประธานฝ่ายการตลาด
บจก ดีพลัสอินเตอร์เทรด
 
2553–ปัจจุบัน
กรรมการผู้จัดการ
บจก.โมทีค (ประเทศไทย)

ข้อมูลส่วนตัว

นายอมรศักดิ์ แดงแสงทอง

กรรมการอิสระ/กรรมการตรวจสอบ

(วันที่ได้รับแต่งตั้งเป็นกรรมการ 20 เมษายน 2565)

คุณวุฒิการศึกษา

  • ปริญญาตรีนิติศาสตร์บัณฑิต จุฬาลงกรณ์มหาวิทยาลัย
  • วุฒิบัตร Mini Master in HR Management คณะเศรษฐศาสตร์ จุฬาลงกรณ์มหาวิทยาลัย

ประกาศนียบัตร

  • หลักสูตร Director Accreditation Program (DAP) รุ่นที่ 196/2022

สัดส่วนการถือหุ้นในบริษัท

 –  ไม่มี  –

สัดส่วนการถือหุ้นในบริษัทของคู่สมรสและบุตรที่ยังไม่บรรลุนิติภาวะ

 –  ไม่มี  –

ประสบการณ์การทำงาน

2559-ปัจจุบัน
กรรมการอิสระ/กรรมการตรวจสอบ
บริษัท แอลดีซี เด็นทัล จํากัด (มหาชน)
 

บริษัทจดทะเบียนอื่น

 –  ไม่มี  –

กิจการที่ไม่ใช่บริษัทจดทะเบียน

2557–ปัจจุบัน
รองประธานฝ่ายการตลาด
บจก ดีพลัสอินเตอร์เทรด
 
2553–ปัจจุบัน
กรรมการผู้จัดการ
บจก.โมทีค (ประเทศไทย)

Profile

นางสุภาพร รัชตสุวรรณ

กรรมการอิสระ/กรรมการตรวจสอบ

(วันที่ได้รับแต่งตั้งเป็นกรรมการ 20 เมษายน 2559)

คุณวุฒิการศึกษา

  • ปริญญาโท Master of Management สถาบันบัณฑิตบริหารธุรกิจศศินทร์แห่งจุฬาลงกรณ์มหาวิทยาลัย
  • ปริญญาตรีบัญชีบัณฑิต จุฬาลงกรณ์มหาวิทยาลัย

ประกาศนียบัตร

  • หลักสูตร Director Accreditation Program (DAP) รุ่นที่ 34/2005

สัดส่วนการถือหุ้นในบริษัท

 –  ไม่มี  –

สัดส่วนการถือหุ้นในบริษัทของคู่สมรสและบุตรที่ยังไม่บรรลุนิติภาวะ

 –  ไม่มี  –

ประสบการณ์การทำงาน

2559-ปัจจุบัน
กรรมการอิสระ/กรรมการตรวจสอบ
บริษัท แอลดีซี เด็นทัล จํากัด (มหาชน)
 

บริษัทจดทะเบียนอื่น

 –  ไม่มี  –

กิจการที่ไม่ใช่บริษัทจดทะเบียน

2552–ปัจจุบัน
หัวหน้าฝ่ายการเงินและบัญชี
สภากาชาดไทย

ข้อมูลส่วนตัว

นางสุภาพร รัชตสุวรรณ

กรรมการอิสระ/กรรมการตรวจสอบ

(วันที่ได้รับแต่งตั้งเป็นกรรมการ 20 เมษายน 2559)

คุณวุฒิการศึกษา

  • ปริญญาโท Master of Management สถาบันบัณฑิตบริหารธุรกิจศศินทร์แห่งจุฬาลงกรณ์มหาวิทยาลัย
  • ปริญญาตรีบัญชีบัณฑิต จุฬาลงกรณ์มหาวิทยาลัย

ประกาศนียบัตร

  • หลักสูตร Director Accreditation Program (DAP) รุ่นที่ 34/2005

สัดส่วนการถือหุ้นในบริษัท

 –  ไม่มี  –

สัดส่วนการถือหุ้นในบริษัทของคู่สมรสและบุตรที่ยังไม่บรรลุนิติภาวะ

 –  ไม่มี  –

ประสบการณ์การทำงาน

2559-ปัจจุบัน
กรรมการอิสระ/กรรมการตรวจสอบ
บริษัท แอลดีซี เด็นทัล จํากัด (มหาชน)
 

บริษัทจดทะเบียนอื่น

 –  ไม่มี  –

กิจการที่ไม่ใช่บริษัทจดทะเบียน

2552–ปัจจุบัน
หัวหน้าฝ่ายการเงินและบัญชี
สภากาชาดไทย

Profile

นายธรรมนูญ ก่อเกียรติวนิช

กรรมการอิสระ/ประธานกรรมการตรวจสอบ

(วันที่ได้รับแต่งตั้งเป็นกรรมการ 21 เมษายน 2566)

คุณวุฒิการศึกษา

  • ปริญญาโท บริหารธุรกิจมหาบัณฑิต ถาบันบัณฑิตพัฒนบริหารศาสตร์ (NIDA)
  • ปริญญาตรี บริหารธุรกิจ (สาขาการบัญชี) มหาวิทยาลัยอัสสัมชัญ

ประกาศนียบัตร

  • ด้านบัญชี/ การเงิน ผู้สอบบัญชีรับอนุญาตทะเบียนเลขที่ 7331
  • หลักสูตร Director Accreditation Program (DAP)/ 2020

ประวัติการอบรม

  • หลักสูตร Role the of Chairman Program (RCP) รุ่นที่ 9/2549
  • หลักสูตร Director Accreditation Program (DAP) รุ่นที่ 98/2555

สัดส่วนการถือหุ้นในบริษัท

 –  ไม่มี  –

สัดส่วนการถือหุ้นในบริษัทของคู่สมรสและบุตรที่ยังไม่บรรลุนิติภาวะ

 –  ไม่มี  –

ประสบการณ์การทำงาน

2566-ปัจจุบัน
กรรมการอิสระ/ประธานกรรมการกรรมการตรวจสอบ
บริษัท แอลดีซี เด็นทัล จํากัด (มหาชน)
 

บริษัทจดทะเบียนอื่น

2564–ปัจจุบัน
ประธานเจ้าหน้าที่ฝ่ายบัญชีและการเงิน
บริษัท ฮิวแมนิก้า จํากัด (มหาชน)

กิจการที่ไม่ใช่บริษัทจดทะเบียน

  • ไม่มีการดํารงตําแหน่ง

ข้อมูลส่วนตัว

นายธรรมนูญ ก่อเกียรติวนิช

กรรมการอิสระ/ประธานกรรมการตรวจสอบ

(วันที่ได้รับแต่งตั้งเป็นกรรมการ 21 เมษายน 2566)

คุณวุฒิการศึกษา

  • ปริญญาโท บริหารธุรกิจมหาบัณฑิต ถาบันบัณฑิตพัฒนบริหารศาสตร์ (NIDA)
  • ปริญญาตรี บริหารธุรกิจ (สาขาการบัญชี) มหาวิทยาลัยอัสสัมชัญ

ประกาศนียบัตร

  • ด้านบัญชี/ การเงิน ผู้สอบบัญชีรับอนุญาตทะเบียนเลขที่ 7331
  • หลักสูตร Director Accreditation Program (DAP)/ 2020

ประวัติการอบรม

  • หลักสูตร Role the of Chairman Program (RCP) รุ่นที่ 9/2549
  • หลักสูตร Director Accreditation Program (DAP) รุ่นที่ 98/2555

สัดส่วนการถือหุ้นในบริษัท

 –  ไม่มี  –

สัดส่วนการถือหุ้นในบริษัทของคู่สมรสและบุตรที่ยังไม่บรรลุนิติภาวะ

 –  ไม่มี  –

ประสบการณ์การทำงาน

2566-ปัจจุบัน
กรรมการอิสระ/ประธานกรรมการกรรมการตรวจสอบ
บริษัท แอลดีซี เด็นทัล จํากัด (มหาชน)
 

บริษัทจดทะเบียนอื่น

2564–ปัจจุบัน
ประธานเจ้าหน้าที่ฝ่ายบัญชีและการเงิน
บริษัท ฮิวแมนิก้า จํากัด (มหาชน)

กิจการที่ไม่ใช่บริษัทจดทะเบียน

  • ไม่มีการดํารงตําแหน่ง

Profile

ทันตแพทย์วัฒนา ชัยวัฒน์

กรรมการ/ประธานกรรมการ/ประธานกรรมการบริหาร/ประธานเจ้าหน้าที่บริหาร

(วันที่ได้รับแต่งตั้งเป็นกรรมการ 28 มีนาคม 2556)

คุณวุฒิการศึกษา

  • ปริญญาตรี ทันตแพทยศาสตร์บัณฑิต. ( D.D.S.).จุฬาลงกรณ์มหาวิทยาลัย
  • นิติศาสตร์บัณฑิต มหาวิทยาลัยศรีปทุม
  • เศรษฐศาสตร์บัณฑิต UPSALA College New Jersey, USA
  • ปริญญาบัตร หลักสูตรการป้องกันราชอาณาจักร
    รุ่นที่ 35,วิทยาลัยป้องกันราชอาณาจักร (วปอ.)

ประกาศนียบัตร

  • Director Accreditation Program (DAP) รุ่นที่ 109/2014
  • หลักสูตรผู้บริหารระดับสูง สถาบันวิทยาการตลาดทุน รุ่นที่ 26
  • Modern Office Management, มหาวิทยาลัยสุโขทัยธรรมาธิราช, 2001
    Basic Computer & Internet for Executive (BCIE),
    Loxley Information Company Limited,
  • Franchise B2B , Batch 11, มหาวิทยาลัยศรีปทุม, 2009

ประวัติการอบรม

  • หลักสูตร Role the of Chairman Program (RCP) รุ่นที่ 9/2549
  • หลักสูตร Director Accreditation Program (DAP) รุ่นที่ 98/2555

สัดส่วนการถือหุ้นในบริษัท

50.04%

สัดส่วนการถือหุ้นในบริษัทของคู่สมรสและบุตรที่ยังไม่บรรลุนิติภาวะ

 –  ไม่มี  –

กิจการที่ไม่ใช่บริษัทจดทะเบียน

2557 -ปัจจุบัน
กรรมการผู้จัดการ
บริษัท เลิฟแฮนด์กรุ๊ฟ จํากัด
 

กิจการที่ไม่ใช่บริษัทจดทะเบียน

2560-ปัจจุบัน
กรรมการผู้จัดการ บริษัท
เลิฟแฮนด์กรุ๊ฟ จํากัด
 
2566-ปัจจุบัน
กรรมการ
บริษัทสลิพอาวล์ จํากัด
 

ข้อมูลส่วนตัว

ทันตแพทย์วัฒนา ชัยวัฒน์

กรรมการ/ประธานกรรมการ/ประธานกรรมการบริหาร/ประธานเจ้าหน้าที่บริหาร

(วันที่ได้รับแต่งตั้งเป็นกรรมการ 28 มีนาคม 2556)

คุณวุฒิการศึกษา

  • ปริญญาตรี ทันตแพทยศาสตร์บัณฑิต. ( D.D.S.).จุฬาลงกรณ์มหาวิทยาลัย
  • นิติศาสตร์บัณฑิต มหาวิทยาลัยศรีปทุม
  • เศรษฐศาสตร์บัณฑิต UPSALA College New Jersey, USA
  • ปริญญาบัตร หลักสูตรการป้องกันราชอาณาจักร
    รุ่นที่ 35,วิทยาลัยป้องกันราชอาณาจักร (วปอ.)

ประกาศนียบัตร

  • Director Accreditation Program (DAP) รุ่นที่ 109/2014
  • หลักสูตรผู้บริหารระดับสูง สถาบันวิทยาการตลาดทุน รุ่นที่ 26
  • Modern Office Management, มหาวิทยาลัยสุโขทัยธรรมาธิราช, 2001
    Basic Computer & Internet for Executive (BCIE),
    Loxley Information Company Limited,
  • Franchise B2B , Batch 11, มหาวิทยาลัยศรีปทุม, 2009

ประวัติการอบรม

  • หลักสูตร Role the of Chairman Program (RCP) รุ่นที่ 9/2549
  • หลักสูตร Director Accreditation Program (DAP) รุ่นที่ 98/2555

สัดส่วนการถือหุ้นในบริษัท

50.04%

สัดส่วนการถือหุ้นในบริษัทของคู่สมรสและบุตรที่ยังไม่บรรลุนิติภาวะ

 –  ไม่มี  –

กิจการที่ไม่ใช่บริษัทจดทะเบียน

2557 -ปัจจุบัน
กรรมการผู้จัดการ
บริษัท เลิฟแฮนด์กรุ๊ฟ จํากัด
 

กิจการที่ไม่ใช่บริษัทจดทะเบียน

2560-ปัจจุบัน
กรรมการผู้จัดการ บริษัท
เลิฟแฮนด์กรุ๊ฟ จํากัด
 
2566-ปัจจุบัน
กรรมการ
บริษัทสลิพอาวล์ จํากัด